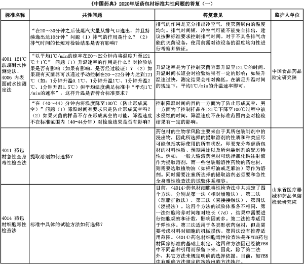
为践行“我为群众办实事”,进一步确保标准执行单位正确执行《中国药典》,我委组织药包材标准监护人单位提供了药包材标准共性问题的答复(见附件)。
各有关单位在执行《中国药典》药包材标准中,对实验操作有疑问的,可与标准监护人联系咨询;对标准有修订意见和建议的,可书面反馈国家药典委员会。《中国药典》药包材标准“品种监护人”联系方式详见https://www.chp.org.cn/gjyjw/tz/15989.jhtml。



为践行“我为群众办实事”,进一步确保标准执行单位正确执行《中国药典》,我委组织药包材标准监护人单位提供了药包材标准共性问题的答复(见附件)。
各有关单位在执行《中国药典》药包材标准中,对实验操作有疑问的,可与标准监护人联系咨询;对标准有修订意见和建议的,可书面反馈国家药典委员会。《中国药典》药包材标准“品种监护人”联系方式详见https://www.chp.org.cn/gjyjw/tz/15989.jhtml。
